洲际附加赛2组 _徽商银行被罚超800万元!涉违规放贷、异地业务不合规等
皇冠信用网会员注册网址(www.hg0088.us)皇冠会员开户_登3代理>皇冠体育/—开会员账号—皇冠信用网招登1登2登3<平台出租>【大河财立方消息】12月7日消息,安徽金融监管局日前披露的行政处罚信息显示,因违规发放贷款、异地业务不合规等,徽商银行股份有限公司被罚815万元,多名责任人合计被罚21万元洲际附加赛2组 。
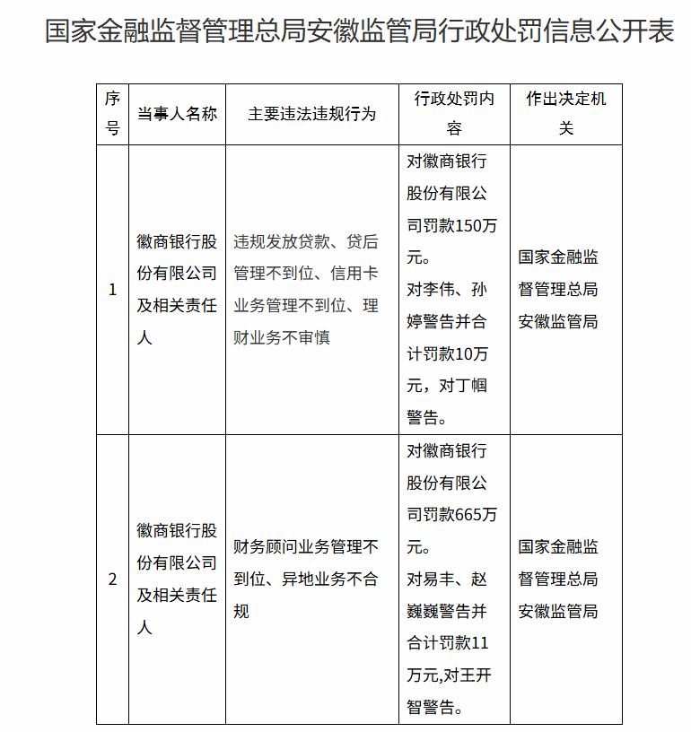
处罚信息显示,徽商银行因违规发放贷款、贷后管理不到位、信用卡业务管理不到位、理财业务不审慎,被罚150万元;相关责任人李伟、孙婷受到警告并合计罚款10万元,责任人丁帼受到警告洲际附加赛2组 。
因财务顾问业务管理不到位、异地业务不合规,徽商银行被罚665万元;相关责任人易丰、赵巍巍受到警告,并合计罚款11万元,责任人王开智受到警告洲际附加赛2组 。
同日,国家金融监管总局巢湖监管分局披露信息显示,因贷后管理不到位,徽商银行巢湖支行被罚30万元,相关责任人张迁被警告洲际附加赛2组 。

值得注意的是,下半年以来,徽商银行因各类违法违规行为多次被处罚洲际附加赛2组 。
10月24日,徽商银行因贷款产品管理不审慎、贷款三查不到位,被安徽金融监管局处罚240万元洲际附加赛2组 。同时禁止王涛从事银行业工作10年;对张晓乐、高朦给予警告。
徽商银行合肥包河工业园支行及相关责任人因贷前调查不尽职,被监管处罚30万元,同时对韦杰给予警告洲际附加赛2组 。
徽商银行合肥宁国路支行相关责任人唐勇因贷前、贷后管理不到位,行政处罚内容为禁止从事银行业工作终身洲际附加赛2组 。
9月30日,中国人民银行安徽省分行行政处罚决定信息公示表显示,徽商银行因违反金融统计相关规定,被中国人民银行安徽省分行罚款20万元洲际附加赛2组 。
公开信息显示,今年上半年,徽商银行实现营业收入211.57亿元,同比增2.25%;净利润93.28亿元,同比增长3.81%洲际附加赛2组 。截至6月末,该行资产总额达2.25万亿元,较年初增幅11.82%。截至2025年6月末,徽商银行不良贷款余额为107.65亿元,较年初增加8.89亿元;不良贷款率为0.98%,较年初下降0.01个百分点。
责编:史健 | 审核:李震 | 监审:古筝
猜你喜欢
- 1小时前皇冠信用网APP下载_老婆花2593元,一次性买了4000多包卫生纸,囤满一面墙,老公:用了两年了,感觉动都没动
- 1小时前皇冠信用网APP下载_普京称3500名乌军被包围,泽连斯基承认前线愈发艰难,美欧乌开始新一轮磋商
- 17小时前皇冠信用网_欧盟27国联手美国对华出手,不准中方赚钱,中企加速逃离荷兰,海量资产挂牌出售
- 17小时前皇冠信用网_上海至嘉兴南高铁票需936元?12306客服:系环线列车,途经17个站点,选择旅游次票只需要61元
- 1天前皇冠信用网登123出租 _北京今天午后风起雾散,下周一晚间西部北部地区有小雪或零星小雪
- 1天前皇冠信用网平台出租 _河北廊坊一小区自来水浑浊似“水泥”,业主调侃能盖房,物业回应:系地下管道破裂
- 1天前出租彩票网站 _福建省委组织部公示后,赵大建履新(附简历)
- 2天前如何申请到皇冠信用網 _果不其然 ,柬埔寨变天了!总理洪玛奈突然发声,对外释放信息量大
- 2天前体育皇冠信用盘 _云南曲靖男生杀害同班女同学一案即将开庭,检方以犯故意杀人罪、强奸罪对其提起公诉
- 2天前皇冠信用网口出租 _瓜迪奥拉离任曼城的可能性:马雷斯卡接任的深度解析
- 2天前皇冠信用网怎么开户 _砰!浙江女子刚坐进车里,一把菜刀砸在眼前,随后剪刀又飞来
- 2天前皇冠信用网在哪里开通 _我国发现新矿物,正式命名为金秀矿
- 3天前皇冠信用網代理 _我国已进入拉尼娜状态!四川今冬或“前暖后冷”
- 3天前皇冠信用哪里申请 _张凯丽回应短裙搭配黑丝造型:不要给自己设定框架
- 3天前皇冠信用網注册开户 _东阿县:多个村庄“垃圾围村” 县农村农业局回复称 已全部整治清理
- 3天前皇冠信用网如何申请 _2025FIFA年度最佳阵容:登贝莱领衔亚马尔在列 姆巴佩无缘
- 4天前皇冠体育App下载 _大涨723.49%后连跌三日,摩尔线程现金管理计划引争议
- 4天前皇冠信用盘网址 _美航母千里驰援日本?央视主动曝光彩虹7,突防效果超B2
- 5天前皇冠信用网平台 _广西柳城警方:杀害2女子的男子被抓为不实消息
- 5天前皇冠皇冠代理平台 _掏出71亿元现金,河南巨头拿下国外四座金矿!
- 6天前皇冠手机管理端登录 _曼城3-0战胜水晶宫:数据揭秘背后的战术与故事
- 6天前皇冠信用盘出租 _菲律宾海警侵闯仙宾礁,3人受伤2艘渔船严重受损,没撑过一个回合大败而归!
- 6天前皇冠信用盘出租 _演员张山透露何晴病情:她罹患脑癌,还中风了
- 6天前皇冠信用盘开号 _61岁演员何晴病逝,唯一一位演齐四大名著的女演员


网友评论