怎么注册皇冠信用盘 _黄荷凤院士团队研发出“弱精修复凝胶”,可改善精子活力
皇冠信用网正版开户huangguan.hk—)开会员号,占成\登3代理\皇冠皇冠信用网_皇冠信用网招登1登2平台出租近年来,全球男性精子质量持续下滑怎么注册皇冠信用盘 。早在2022年11月,以色列希伯来大学教授哈盖·莱文领导的研究团队在《人类生殖进展》期刊发表一项荟萃分析研究,分析了过去约40年,涵盖53个国家精液样本的数百篇出版物。莱文团队发现,从1973年至2018年,全球男性平均精子数量下降62%,精液中的精子浓度下降52%。精子数量和浓度的下降,意味着男性生育能力的下降。
精子质量下降是男性不育的主要原因,临床表现为少精症、畸精症和弱精症怎么注册皇冠信用盘 。目前,临床上对精子质量下降的治疗策略有限,疗效存在显著的个体差异,且缺乏能够直接、精准修复精子本身结构与功能的靶向生物制剂。
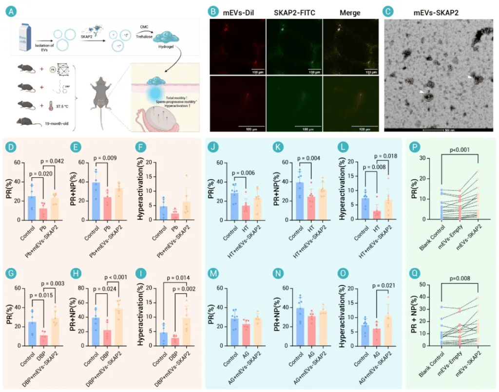
近日,中国科学院院士黄荷凤团队联合陆军军医大学曹佳教授团队等在国际期刊《The Innovation》的translational patent版块发表了一项研究成果:成功开发出一种名为“Hydrogel-mEVs-SKAP2”的外用凝胶,可通过局部涂抹于睾丸区域,显著改善精子活力,为男性不育治疗开辟了全新路径怎么注册皇冠信用盘 。


发表的论文怎么注册皇冠信用盘 。 截图
在这项研究中,研究团队利用牛奶来源的细胞外囊泡作为天然载体,将关键蛋白SKAP2装载于其中,再将其嵌入由羧甲基纤维素和海藻糖组成的水凝胶基质,这种水凝胶制剂可直接涂抹于阴囊皮肤,在多种精子损伤模型中分析了其对精子的修复效果怎么注册皇冠信用盘 。结果发现,在多种模型中,这种外用生物凝胶可显著提升精子质量。
展开全文
研究团队指出,该凝胶涂剂已在多种动物模型中验证有效,无论是重金属铅暴露、塑化剂(邻苯二甲酸酯)损伤、高温应激,还是自然衰老导致的精子功能下降,使用该凝胶后,精子运动指标显著提高,超活化能力显著恢复怎么注册皇冠信用盘 。
实验数据显示,在重金属铅暴露小鼠模型中,涂抹这一凝胶后,精子前向运动力显著提升,由12.3%提升至23.3%;在塑化剂DBP暴露模型中,涂抹这一凝胶后,不仅显著提升了精子前向运动力(11.1%提升至29.4%),还显著改善了精子总活力(提升2.4倍);在高温热应激模型中,有效逆转了因局部温度升高导致的精子活力下降怎么注册皇冠信用盘 。
不仅如此,研究团队还在国内总共招募了16名弱精子症志愿者,进行了体外实验,将志愿者的精子与Hydrogel-mEVs-SKAP2共培养,与对照组相比,同培养组精子前向运动力、总活力显著提升,初步证明了其对人类精子功能的改善潜力怎么注册皇冠信用盘 。
研究团队认为这项研究首次把“精准蛋白递送+透皮给药”理念引入男性生育力修复,既避免了口服药物的副作用,又实现了对受损精子的靶向修复,为治疗精子质量下降提供了首个靶向修复策略怎么注册皇冠信用盘 。
与此同时,这款制剂设计为居家外用,操作简便、无创安全,有望让患者在家即可进行治疗,极大提升依从性和可及性怎么注册皇冠信用盘 。目前,相关技术已申请并授权7项中国发明专利和2项国际PCT专利。
研究团队透露,针对这款制剂如何修复损伤精子、改善弱精症状的深入机制,团队也进行了进一步研究,预计将于近期发布研究结果怎么注册皇冠信用盘 。同时,团队正积极申报国家二类医疗器械证,期望日后能进行临床转化落地,早日惠及患者。
文章第一作者为陆军军医大学张光辉教授,上海第一妇婴保健院主管技师孙宽,复旦大学附属妇产科医院硕士周嘉茗,深圳妇幼保健院林仙华主任,通讯作者为黄荷凤院士,陆军军医大学曹佳教授,重庆医科大学任静朝副教授,复旦大学附属妇产科医院/生殖与发育研究院研究员张晨怎么注册皇冠信用盘 。
猜你喜欢
- 1天前皇冠足球会员注册 _河北一动物医院收治狮子,多名医生为它输液,医院:系马戏团饲养,有肾脏损伤需住院一到两周
- 1天前皇冠足球会员注册 _高速上刹车失灵!小轿车时速115狂奔490公里,司机4个半小时高度紧张,下车后浑身发抖无法说话
- 1天前皇冠信用盘怎么注册 _怀疑中国向柬埔寨供武后,泰国又怕俄罗斯派兵,中俄两国严正声明!
- 1天前皇冠信用網在线开户 _2:0!意超杯决赛定一席,那不勒斯晋级冲冠,AC米兰仅剩意甲可争
- 2天前皇冠足球平台申请 _果不其然 ,柬埔寨变天了!总理洪玛奈突然发声,事情果然不简单
- 2天前皇冠信用网口出租 _美军收到情报,台海一旦开战,解放军600枚超导,让美军有来无回
- 2天前皇冠足球平台代理 _威少或将再次失业!国王启动清仓大甩卖 这次会选择CBA吗?
- 3天前皇冠信用网会员账号 _罕见!伊朗霍尔木兹岛遭遇强降雨,部分海域变成“血色海洋”
- 3天前怎么弄皇冠信用盘 _经济崩了,盟友全跑了,和华决裂的欧洲小国,现在急盼中国伸手?
- 3天前皇冠信用网代理申请 _随州市委常委、常务副市长吴丕华任孝感市人大常委会党组书记
- 3天前皇冠信用網注册开户 _乌克兰最高拉达会场爆发激烈斗殴,女议员封锁演讲台,要求乌军总司令必须下台
- 3天前皇冠信用网如何申请 _商务部:12月17日起,对原产于欧盟的进口相关猪肉及猪副产品征收反倾销税
- 3天前hga010怎么开户 _泽连斯基在北约问题上让步,但欧洲宣布组建一支“志愿联盟”援乌部队
- 4天前皇冠信用網在哪里开通 _安徽一大学生在校园内溺水身亡,疑参加游戏时不慎坠湖,学校回应
- 4天前皇冠信用网会员如何申请 _戴琳的足球生涯与财务风波:3000万背后的故事与争议
- 4天前皇冠体育App下载 _俄副外长:任何情况下都不会同意在乌克兰部署北约军队
- 4天前皇冠信用网平台 _金灿荣:我大胆断言,中美明年不会达成大协议
- 4天前皇冠信用網怎么开户 _上海高中生买99朵康乃馨为母亲庆生,却收到菊花写着“缅怀逝者”,店家:骑手送错了
- 4天前如何找当地皇冠代理 _陶慧敏发文悼念何晴:她对我的恩情我一直铭记于心
- 5天前皇冠皇冠代理平台 _600728重要收购!这只股获机构和北向资金共同抢筹
- 5天前皇冠信用網在线开户 _杭州小米交付中心发生车祸,小米内部人士:当时处于人驾状态,事故还在调查中
- 5天前皇冠信用网代理申请 _最新!北京一区教委主任,出任高校党委书记
- 5天前皇冠信用出租 _赖清德称“解放军2027年前具备夺取台湾能力”,国防部回应
- 5天前皇冠皇冠足球平台 _中方发现不寻常,日本迈出危险一步,正在把偷袭战场搬向太空,准备再一次珍珠港偷袭?


网友评论