皇冠代理登1租用_CBA官方:杜润旺罚款3万杜锋2万 山西核减15万经费
法甲联赛积分榜比分((www.HGTY.us)是皇冠官网开户平台,开放皇冠体育代理申请、信用网会员开户,线上投注官网平台
北京时间2025年4月18日,昨日晚间,CBA公司发布了关于对广东东阳光队球员杜润旺、山西汾酒俱乐部及山西太原赛区处罚的函皇冠代理登1租用。
公告原文如下:
各CBA俱乐部、赛区:
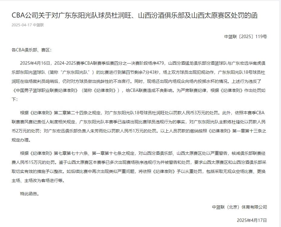
2025年4月16日,2024-2025赛季CBA联赛季后赛四分之一决赛阶段场序479,山西汾酒猛龙俱乐部汾酒篮球队与广东宏远华南虎俱乐部东阳光篮球队(简称“广东东阳光队”)的比赛进行到第四节剩余7分43秒,场上双方球员出现犯规动作,广东东阳光队18号球员杜润旺在临场裁判员鸣哨后,仍对对方球员做出挑衅性的不当言行皇冠代理登1租用。同时,现场还出现内场观众向场内投掷水杯的情况。上述行为违反了《中国男子篮球职业联赛纪律准则》(简称《纪律准则》),给CBA联赛造成不良影响。为严肃联赛纪律,根据《纪律准则》作出处罚如下:
根据《纪律准则》第二章第二十四条之规定,对广东东阳光队18号球员杜润旺处以罚款人民币3万元的处罚皇冠代理登1租用。此外,依照本赛季CBA联赛赛风赛纪责任人制度相关规定,广东东阳光队本赛季已连续出现比赛球员违规行为的事实,对广东东阳光队主教练杜锋处以罚款人民币2万元的处罚;对广东宏远俱乐部负责人朱芳雨处以罚款人民币1万元的处罚。以上人员罚款的缴纳按照《纪律准则》第一章第十三条之规定办理。
根据《纪律准则》第七章第七十六条、第一章第十七条之规定,对山西汾酒俱乐部、山西太原赛区处以严重警告,核减俱乐部联赛经费人民币15万元的处罚皇冠代理登1租用。鉴于山西太原赛区本赛季已多次出现赛场秩序违规行为并被警告和处罚,要求山西太原赛区和山西汾酒俱乐部采取切实有效的措施予以整改。如后续比赛中再次出现类似严重问题,将依照《纪律准则》予以从重处罚,包括采取无观众空场比赛、更换主场、主场改为客场进行等。
特此函告皇冠代理登1租用。
中篮联(北京)体育有限公司
猜你喜欢
- 6分钟前皇冠信用网怎么租_浙江宁波奉化区区长魏建根出任奉化区委书记
- 6分钟前皇冠信用网怎么租_央视首次公开,万吨大驱南昌舰指挥辽宁舰编队,日机恶意滋扰遭严正驳斥!
- 6分钟前皇冠信用网怎么租_43岁男子网上结识小6岁女子,花12万元彩礼闪婚闪离,法院判决退还彩礼后女方失联
- 7小时前皇冠球盘怎么做代理_价格暴涨!湖南有人没它吃不下饭
- 7小时前皇冠球盘怎么做代理_中美会晤不欢而散,特朗普“翻脸不认人”,中方13.2万吨订单说停就停
- 15小时前皇冠信用网会员_日本战机又被激光照了,小泉进次郎:坚决反击
- 15小时前皇冠信用网会员_上海电信回应“罗永浩吐槽网速”
- 21小时前皇冠信用網登3代理 _小吃店老人将地面油污收回锅内,老板道歉“做得太错了”,市监局责令停业整顿
- 1天前皇冠信用网登123出租 _浙江队官方:李提香孙正傲等5人离队
- 1天前皇冠信用代理注册 _中央戏剧学院党委副书记、院长郝戎被查
- 1天前皇冠信用网平台出租 _中方出面调停,柬泰发声
- 2天前皇冠信用網如何申请 _石家庄大雾继续!明天还有雪,最重要的是冷空气也要来了→
- 2天前皇冠信用網在线开户 _欧盟要劫掠俄罗斯海外资产,评级机构对欧洲清算银行动刀子,被列为负面观察名单!
- 2天前信用網怎么开户 _重庆石柱一对七旬夫妇被邻居老人打死,警方:案件正在办理中
- 2天前信用网怎么注册 _乌克兰敖德萨州启动国家级紧急状态
- 2天前信用网怎么注册 _姆巴佩再创辉煌,距离C罗纪录只差1球!
- 2天前皇冠信用网代理流程 _南京一公司招聘法务要求“会散打”,法人回应:只招女性,为女儿招的,主要是保护她,工作简单能完成就行
- 2天前皇冠信用网最新地址 _601618,拟回购注销2亿股至4亿股
- 3天前皇冠信用网开户 _关某某服役于火箭军,入伍后怕苦怕累,以种种理由拒服兵役,被部队除名!官方通报:不得录用为公务员
- 3天前皇冠信用网代理 _特朗普戳破真相,俄乌打到现在,中国才是真高明,美想学也学不来
- 3天前皇冠信用盘如何申请 _快船惨败灰熊后风波不断:伦纳德与哈登拒绝采访引发争议
- 3天前皇冠信用網如何注册 _岸田文雄终于表态,高市慢了一步,让中国抢占先机,日本对华打出一张“感情牌”?
- 4天前皇冠信用盘代理登3 _辩论不过我大使,日方竟攻击中方发言,高市早苗:盼和平解决台湾问题
- 4天前皇冠信用盘代理登3 _画面曝光:乌克兰征兵官员被汽车鸣笛引诱出家门,遭人蹲守开4枪射杀


网友评论