皇冠信用网怎么开户_安徽女子左眼失明,办理残疾人证被拒?残联:双眼残疾可办理
皇冠信用网网址(www.HGTY.us)皇冠会员开户_登3代理>皇冠体育/—开会员账号—皇冠信用网招登1登2登3管理<代理出租>4月18日,安徽蚌埠皇冠信用网怎么开户。张女士向《正在新闻》反映,她五岁出车祸被碾压,左眼失明和左耳失聪。
最近她想申请残疾人证,去可以招收残疾人的工厂上班,但工作人员告诉她,她的情况不属于能办理残疾证的范围内皇冠信用网怎么开户。

怀远县残疾人联合会告诉《正在新闻》,类似张女士的一只眼失明、一只耳朵失聪,确实是比较特殊的情况皇冠信用网怎么开户。

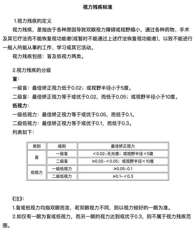
《中国实用残疾人评定标准》中规定,如仅有一只眼为盲或低视力,而另一只眼达到或优于0.3.不属于视力残疾范围,耳朵也如此,因此不能给张女士办理残疾证皇冠信用网怎么开户。

展开全文
张女士表示,因丈夫家暴,她正在起诉离婚,目前分居状态没有收入来源,现在她需要独自抚养家中小孩皇冠信用网怎么开户。
父亲、哥哥和妹妹因为身体疾病无法外出工作,一家人只能依靠种地、养羊,“我妈健康,还能在大棚帮工,一天一百块工资,我只能做一些手工活贴补家用皇冠信用网怎么开户。”
她希望能够拿到残疾证,进厂打工照顾家庭皇冠信用网怎么开户。
张女士的遭遇不是个例皇冠信用网怎么开户。
2023年5月,贵州一名右眼女子发文维权,去办理残疾证,工作人员说她不符合残疾人标准,“因为有一边眼睛还看得到皇冠信用网怎么开户。”

她自述,因为右眼看不见,去工厂、去店里打工都没有人要,走在街上也遭到周边人歧视,“能不能有一点‘特殊对待’,让我们能看到一点希望皇冠信用网怎么开户。”
舆论发酵后,贵州省残联回复已派人去当地核实情况,会对失利残疾再做评定,也会确定当事人在工作中受歧视问题皇冠信用网怎么开户。
猜你喜欢
- 3小时前皇冠信用网怎么申请_网友转发事故视频,交警致电要求删除,挂电话前爆粗口?保定高速交警:相关部门正处置
- 3小时前皇冠信用网怎么申请_青岛某超市凌晨突然出现神秘黑影,披着烂麻袋低着头,当他终于转过脸来,警察都气笑了
- 10小时前皇冠足球平台在哪里注册_言承旭演唱会上用流星项链缅怀大S!网友泪崩:道明寺想杉菜了
- 10小时前皇冠足球平台在哪里注册_日高官公然叫嚣,美国已不能保护日本,日本应该独立拥有核武器!高市早苗试探红线
- 10小时前皇冠足球平台在哪里注册_斯洛伐克总理:为乌提供900亿欧元贷款是“致命错误”
- 16小时前皇冠信用网_女子网购4万多Gucci大衣,试穿1分钟退货退款被拒
- 1天前如何申请到皇冠信用 _东契奇45+11+14詹姆斯28+7 湖人胜爵士
- 2天前皇冠信用盘最高占成 _上海阿姨每天躺百万元现金上睡觉!房子被查、两次被拘就是不肯还钱
- 2天前皇冠信用网出租代理 _“鞋子完全穿透”!北京一男子进山玩,突然脚被一股强大的力量咬住
- 2天前皇冠信用网代理流程 _一战封神!萨福诺夫连扑4点送巴黎登顶 世俱杯成唯一遗憾
- 2天前皇冠信用网在哪里开通 _国米结束卡博尼租借,萨索洛与帕尔马争抢年轻中场
- 3天前足球盘口开户 _日方与英法德加等国沟通称对台立场未变,外交部:妄图在国际上装无辜、骗同情 | 外交部记者会实录(2025.12.17)
- 3天前足球盘口开户 _四川高速上一汽车突发自燃!车内两人闻到异味后果断弃车,成功逃生
- 3天前皇冠信用網开户 _小泉进次郎跪地与高市早苗交谈,企图为高市发声,遭在野党强烈嘘声
- 3天前皇冠信用網如何注册 _快船与开拓者的交易:马蒂塞-塞布尔能否拯救防守?
- 3天前信用网怎么开户 _“比利时拒绝欧盟‘以俄资乌’让步方案,峰会前达成协议的希望破灭”
- 4天前皇冠信用盘哪里申请 _受贿1.11亿余元,宁夏政协原主席齐同生73岁被判死缓
- 4天前怎么开皇冠信用平台 _最新力证!西藏“活佛转世”的最高决定权在中央政府
- 4天前皇冠信用網出租 _美国知名导演家中非正常死亡 其子涉嫌谋杀已被捕
- 5天前皇冠信用账号怎么开 _金灿荣:75%!高支持率把高市早苗推向了死胡同
- 5天前皇冠信用網代理申条件 _长春一电竞酒店退房后画面“不堪入目”,垃圾堆积如山超1米高,酒店:顾客入住超两年,花了3天才清扫完
- 5天前皇冠信用盘代理 _泰军想不明白,F-16战机为何找不到中国火箭炮?终于放了一个大招
- 5天前皇冠信用开号 _詹姆斯制胜罚球狄龙2T遭驱逐 湖人险胜太阳
- 6天前如何申请皇冠信用网 _美轰炸机来了,不许中国改变现状?遇上歼16,将重现猎火鸡名场面


网友评论