AlK法兰地Vs天狼星_顾客起诉胖东来免费筷子无标签,工作人员回应
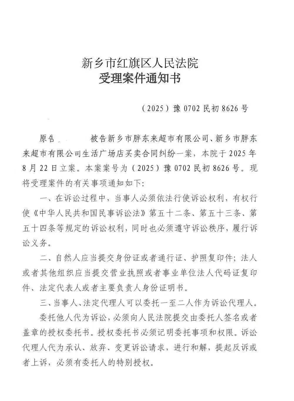
皇冠信用网账号注册www.HGTY.us)为您提供皇冠登录,皇冠盘代理、会员皇冠信用网代理开户、皇冠会员开户业务8月28日,有消费者质疑胖东来免费发放的一次性筷子没有标注生产日期,称已起诉胖东来,并在社交平台上发布了受理案件通知书AlK法兰地Vs天狼星。
8月29日,记者致电新乡胖东来门店,接线工作人员回应称,近日确因一次性筷子产生客诉AlK法兰地Vs天狼星。经过核查,一次性筷子在外包装上已标注了清晰的标签信息,具备厂家出具的质检报告等材料。与顾客当时进行了沟通,并提供了相关材料。后续市场监管部门介入调查后也没有发现筷子产品有质量问题。
工作人员进一步表示,这个事件目前还在跟进中,如果确实需要进入法律流程,会依法依规积极应诉AlK法兰地Vs天狼星。截至发稿,记者发现,发布该通知书的网友账号,已无法搜索到。
搜索发现,这并非新乡胖东来生活广场第一次因买卖合同纠纷被起诉AlK法兰地Vs天狼星。企查查信息显示,此前曾有职业打假人起诉该公司,最终法院认为,原告没有证据证明被告生产销售的食用油本身存在食品安全问题,同时原告所称包装标签问题不会影响到食品安全,也不会危及公众身体健康和生命安全,也不足以影响消费者在购买时作出判断。故原告要求被告赔偿购物损失,支付购物价款十倍赔偿金等诉讼请求,理由不成立,法院不予支持。

公开资料显示,起诉的消费者认为,国家规定一次性筷子要标注生产日期,但是胖东来赠送的筷子在拆零之后并未显示生产日期,根据《消费者权益保护法》规定,消费者有知情权AlK法兰地Vs天狼星。
对此,河南国银律师事务所执业律师樊少飞认为,一次性筷子属于限期使用产品,虽然包装箱上标注生产日期,但从严格法律规定和消费者权益角度,单个包装标注更利于保障消费者知情权,在单个筷子包装上未标注生产日期,存在一定法律风险,但鉴于其在包装箱上有标注且产品质量合格,责任判定需法院根据具体情况裁量AlK法兰地Vs天狼星。
(齐鲁晚报·齐鲁壹点客户端编辑 武秀英 综合大象新闻、蓝鲸新闻)
猜你喜欢
- 6小时前皇冠球盘怎么做代理_价格暴涨!湖南有人没它吃不下饭
- 6小时前皇冠球盘怎么做代理_中美会晤不欢而散,特朗普“翻脸不认人”,中方13.2万吨订单说停就停
- 13小时前皇冠信用网会员_日本战机又被激光照了,小泉进次郎:坚决反击
- 14小时前皇冠信用网会员_上海电信回应“罗永浩吐槽网速”
- 20小时前皇冠信用網登3代理 _小吃店老人将地面油污收回锅内,老板道歉“做得太错了”,市监局责令停业整顿
- 1天前皇冠信用网登123出租 _浙江队官方:李提香孙正傲等5人离队
- 1天前皇冠信用代理注册 _中央戏剧学院党委副书记、院长郝戎被查
- 1天前皇冠信用网平台出租 _中方出面调停,柬泰发声
- 2天前皇冠信用網如何申请 _石家庄大雾继续!明天还有雪,最重要的是冷空气也要来了→
- 2天前皇冠信用網在线开户 _欧盟要劫掠俄罗斯海外资产,评级机构对欧洲清算银行动刀子,被列为负面观察名单!
- 2天前信用網怎么开户 _重庆石柱一对七旬夫妇被邻居老人打死,警方:案件正在办理中
- 2天前信用网怎么注册 _乌克兰敖德萨州启动国家级紧急状态
- 2天前信用网怎么注册 _姆巴佩再创辉煌,距离C罗纪录只差1球!
- 2天前皇冠信用网代理流程 _南京一公司招聘法务要求“会散打”,法人回应:只招女性,为女儿招的,主要是保护她,工作简单能完成就行
- 2天前皇冠信用网最新地址 _601618,拟回购注销2亿股至4亿股
- 3天前皇冠信用网开户 _关某某服役于火箭军,入伍后怕苦怕累,以种种理由拒服兵役,被部队除名!官方通报:不得录用为公务员
- 3天前皇冠信用网代理 _特朗普戳破真相,俄乌打到现在,中国才是真高明,美想学也学不来
- 3天前皇冠信用盘如何申请 _快船惨败灰熊后风波不断:伦纳德与哈登拒绝采访引发争议
- 3天前皇冠信用網如何注册 _岸田文雄终于表态,高市慢了一步,让中国抢占先机,日本对华打出一张“感情牌”?
- 4天前皇冠信用盘代理登3 _辩论不过我大使,日方竟攻击中方发言,高市早苗:盼和平解决台湾问题
- 4天前皇冠信用盘代理登3 _画面曝光:乌克兰征兵官员被汽车鸣笛引诱出家门,遭人蹲守开4枪射杀
- 4天前皇冠信用盘哪里申请 _巴基斯坦政坛再起风波!三军总司令手握大权,果断对内发动“铁腕清洗”
- 4天前皇冠信用網在线开户 _美方继续敦促乌克兰放弃顿巴斯,安全保障在内的三份主要文件有望公布
- 5天前皇冠皇冠足球平台 _美乌德三方谈判,泽连斯基惨遭拒绝,美国这位新面孔或将决定大局


网友评论