布尔戈斯vs拉斯彭马斯_广州星河湾半岛纷争调查:为什么很多业主反对卖车位
皇冠代理登录地址(www.9990088.com)开会员号,招代理/条件好/平台出租/招登1登2登3地区代理进入9月后布尔戈斯vs拉斯彭马斯,被称为广州番禺区豪宅代表的星河湾海怡半岛花园小区变得很不宁静,每天都有人在地下车库吵架,一些业主还到星河湾开发商门口要说法:说好的只租不售的车位为什么突然就要卖了?

星河湾半岛是番禺的豪宅代表布尔戈斯vs拉斯彭马斯。
租布尔戈斯vs拉斯彭马斯了十几年的车位突然就要卖了
业主黄先生介绍,十几年前他们业主买楼时,开发商称车位使用是“只租不售”,开发商在与业主签订的《商品房买卖合同》中刻意隐瞒应明示的车位信息,广州市政府对《商品房买卖合同》的条款内容规定是“……含车位车库数量、租售方式、租金标准或最高售价等情况”应做明确说明,但开发商在合同里只列标题,内容却完全空白布尔戈斯vs拉斯彭马斯。另外,开发商违反交楼时与业主签订的《前期物业管理服务协议》,协议明确规定车位使用方式为租赁、必须定位立户等。现在开发商在完全没有事先沟通、《前期物业管理服务协议》仍在有效执行的前提下,欲将车位改租为售,且将使用权仅剩二十年的车位,无视原每月租金400元的事实,将售卖价格定为每个车位30多万元。这次销售涉及星河湾海怡半岛花园1号园、3号园、4号园共24栋楼,2448个车位。

原来只租的车位要卖了布尔戈斯vs拉斯彭马斯。
展开全文
业主们反映,为了让未买车位的车辆驶离停车场,开发商于8月26日发出通知,要对停车场的地面进行油漆维护,对停车场实施大面积围蔽,企图让本来已经严重供应不足的车位更加紧张,倒逼未买车位的车主们购买车位布尔戈斯vs拉斯彭马斯。9月1日,更是通知凡是没有购买车位的新能源车车主,必须在9月15日前自行拆除充电桩,而在此之前,每个安装了充电桩的车主每个月是要多缴200元的充电桩管理费,没有任何人知道这个费用从何而来。

如果不买车位,自己花钱的充电桩就得拆布尔戈斯vs拉斯彭马斯。
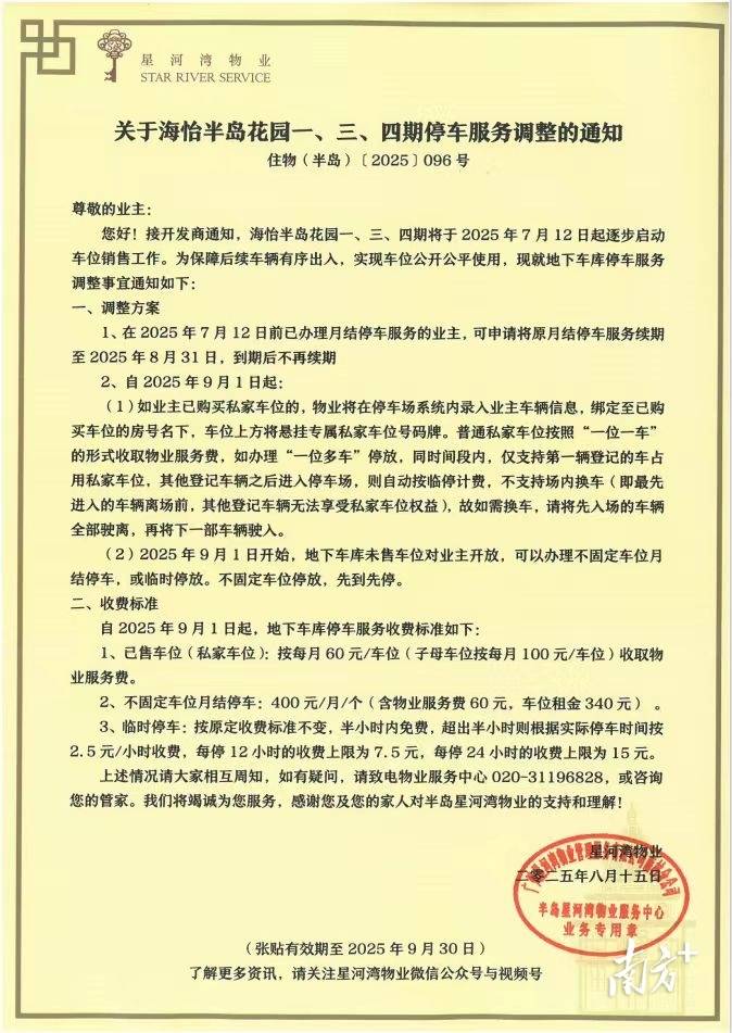
记者注意到,小区部分公告栏张贴有车位出售方案、不动产权调查情况、车位售价公示等,物业公司在《关于海怡半岛花园一、三、四期停车服务调整的通知》中称,海怡半岛花园一、三、四期于2025年7月12日起逐步启动车位销售工作布尔戈斯vs拉斯彭马斯。2025年9月1日开始,地下车库未售车位对业主开放,可以办理不固定车位月结停车,或临时停放。不固定车位停放,先到先停。

车库此时开始施工布尔戈斯vs拉斯彭马斯。
在三号园的地下车库,记者看到中间相当一部分已经被围蔽,围栏上说地坪漆施工,禁止通行布尔戈斯vs拉斯彭马斯。黄先生说,他们早不施工晚不施工,偏偏这时施工,而且在一夜之间把所有原来业主的固定停车位牌全部摘了,搞得现在都乱了套,有的已经买了车位的业主被原来在此车位的固定租户拦住走不了,天天都有人在车库吵架。

9月前,每个固定车位都有标牌布尔戈斯vs拉斯彭马斯。
开发商认为售卖合法
星河湾半岛营销负责人告诉记者,海怡半岛花园车位出售工作,严格依照《广州市房屋交易监督管理办法》,是在政府相关部门审批和指导下进行,全程合法合规,不存在违规及违约行为布尔戈斯vs拉斯彭马斯。根据相关规定,公司自2025年7月12日起,在星河湾半岛的显著位置,公示《海怡半岛花园一、三、四期车位、车库出售方案》等销售文件,公示期30日,至2025年8月10日结束,相关流程均在半岛物业公众号上公开宣传,并由物业管家通知业主,确保信息透明,程序公正。《商品房买卖合同》中之所以未约定车位,是因项目开发周期较长,早期销售时车位租售情况尚未明晰,但双方所签《商品房买卖合同》内容均经协商一致,依法备案,并办理房产证。

车位售卖的有关公示布尔戈斯vs拉斯彭马斯。
公司认为,《前期物业管理服务协议》属于服务类协议,不涉及车位所有权转让变更或租赁相关事项布尔戈斯vs拉斯彭马斯。业主如需购买或租赁车位,仍需另行签订买卖合同或租赁协议。目前,车位实际优惠后售价为25万-42万,车位定价较为符合项目的市场化定价。同时,公司销售全程公开透明,销售过程中已售车位均标红公示,未存在虚假标识行为。
该公司介绍,停车场维修属于正常的公共设施养护行为,旨在对业主居住环境提升,并非为促使业主购买车位布尔戈斯vs拉斯彭马斯。同时,星河湾半岛一、三、四期户车比为1:1.16、1:1.56、1:1.65,剩余未售车位仍能提供给业主租赁使用,保障业主停车需求。业主租用车位安装充电桩时,依照政府相关规定与物业公司订立了安装协议,按协议第二条约定,“如因乙方承租的该车位租约到期或其他原因无法继续使用该车位的,乙方应自行拆除充电桩”。
记者了解到,此次车位纠纷确实在业主中造成比较大的分歧,有的业主是早期进来的,因车位宽松,一家租有几个车位,而后来的业主则车位比较紧张布尔戈斯vs拉斯彭马斯。因此早期业主普遍反对开发商售卖车位,认为违约,而后期业主则希望通过售卖获得平等机会。番禺区委有关部门也已关注到相关情况,正在介入调处。
南方+记者 项仙君
猜你喜欢
- 9分钟前皇冠信用网怎么租_浙江宁波奉化区区长魏建根出任奉化区委书记
- 9分钟前皇冠信用网怎么租_央视首次公开,万吨大驱南昌舰指挥辽宁舰编队,日机恶意滋扰遭严正驳斥!
- 9分钟前皇冠信用网怎么租_43岁男子网上结识小6岁女子,花12万元彩礼闪婚闪离,法院判决退还彩礼后女方失联
- 7小时前皇冠球盘怎么做代理_价格暴涨!湖南有人没它吃不下饭
- 7小时前皇冠球盘怎么做代理_中美会晤不欢而散,特朗普“翻脸不认人”,中方13.2万吨订单说停就停
- 15小时前皇冠信用网会员_日本战机又被激光照了,小泉进次郎:坚决反击
- 15小时前皇冠信用网会员_上海电信回应“罗永浩吐槽网速”
- 21小时前皇冠信用網登3代理 _小吃店老人将地面油污收回锅内,老板道歉“做得太错了”,市监局责令停业整顿
- 1天前皇冠信用网登123出租 _浙江队官方:李提香孙正傲等5人离队
- 1天前皇冠信用代理注册 _中央戏剧学院党委副书记、院长郝戎被查
- 1天前皇冠信用网平台出租 _中方出面调停,柬泰发声
- 2天前皇冠信用網如何申请 _石家庄大雾继续!明天还有雪,最重要的是冷空气也要来了→
- 2天前皇冠信用網在线开户 _欧盟要劫掠俄罗斯海外资产,评级机构对欧洲清算银行动刀子,被列为负面观察名单!
- 2天前信用網怎么开户 _重庆石柱一对七旬夫妇被邻居老人打死,警方:案件正在办理中
- 2天前信用网怎么注册 _乌克兰敖德萨州启动国家级紧急状态
- 2天前信用网怎么注册 _姆巴佩再创辉煌,距离C罗纪录只差1球!
- 2天前皇冠信用网代理流程 _南京一公司招聘法务要求“会散打”,法人回应:只招女性,为女儿招的,主要是保护她,工作简单能完成就行
- 2天前皇冠信用网最新地址 _601618,拟回购注销2亿股至4亿股
- 3天前皇冠信用网开户 _关某某服役于火箭军,入伍后怕苦怕累,以种种理由拒服兵役,被部队除名!官方通报:不得录用为公务员
- 3天前皇冠信用网代理 _特朗普戳破真相,俄乌打到现在,中国才是真高明,美想学也学不来
- 3天前皇冠信用盘如何申请 _快船惨败灰熊后风波不断:伦纳德与哈登拒绝采访引发争议
- 3天前皇冠信用網如何注册 _岸田文雄终于表态,高市慢了一步,让中国抢占先机,日本对华打出一张“感情牌”?
- 4天前皇冠信用盘代理登3 _辩论不过我大使,日方竟攻击中方发言,高市早苗:盼和平解决台湾问题
- 4天前皇冠信用盘代理登3 _画面曝光:乌克兰征兵官员被汽车鸣笛引诱出家门,遭人蹲守开4枪射杀


网友评论