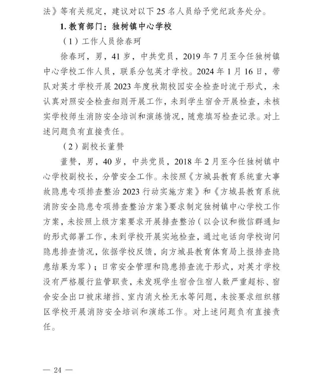
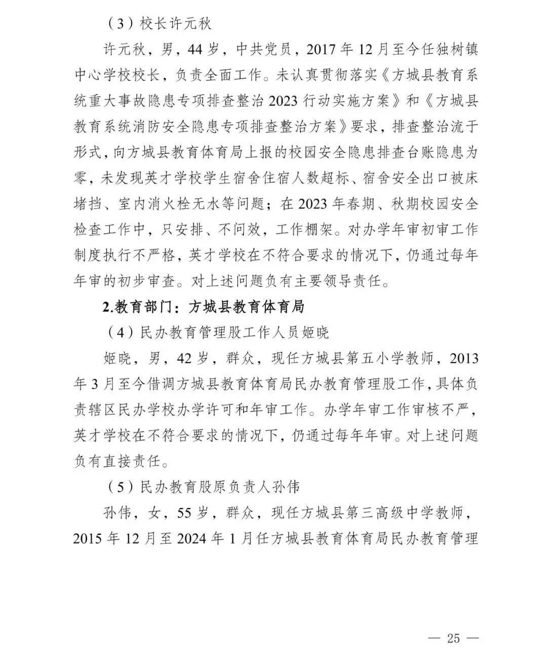
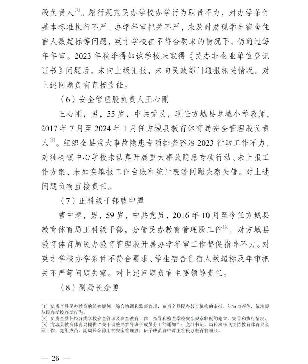
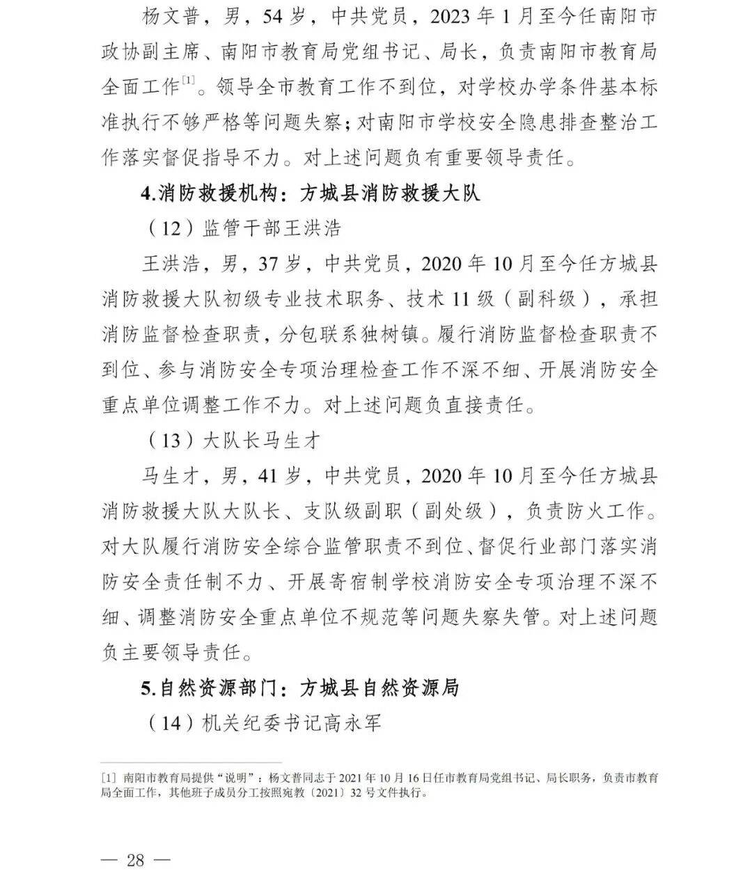
皇冠信用盘会员 _副市长、县委书记、县长、市教育局局长等25人被处理,方城县英才学校重大火灾事故问责名单公布
时间:3天前 阅读:347
皇冠信用网会员开户(www.hg0088.us)皇冠会员开户_登3代理,皇冠信用网/—开会员账号—皇冠信用网招登1登2登3皇冠信用网代理出租,据新华社消息,12月17日,河南省发布皇冠信用盘会员 。
经调查认定,该起事故系起火宿舍内一名小学生使用打火机时,引燃宿舍衣服、床铺等物品并迅速蔓延造成的重大火灾皇冠信用盘会员 。
记者从有关部门获悉,河南省纪检监察机关依规依纪依法对履行职责不力、监督管理不到位的 25名责任人员作出严肃处理处分皇冠信用盘会员 。
2024年1月19日23时许,南阳市方城县独树镇砚山铺村英才学校一宿舍发生火灾,造成13人遇难、4人受伤皇冠信用盘会员 。
事故发生后,河南省政府牵头成立火灾事故调查组,经现场勘验、调查询问、检验鉴定、视频分析、模拟实验等方式,对起火原因进行了深入调查皇冠信用盘会员 。此外,调查组还认定了事故性质和责任,提出了对有关责任人、责任单位的处理建议和加强事故防范工作的措施建议。据了解,涉事校方李某、徐某、贾某涉教育设施重大安全事故罪一案将于近期开庭审理。
12月17日,河南省消防救援总队网站发布《河南方城县独树镇砚山铺村英才学校“1·19”重大火灾事故调查报告》皇冠信用盘会员 。其中披露相关问责情况:


展开全文









来源:新华社、河南省消防救援总队
猜你喜欢
- 4小时前welcome皇冠注册_原价300元,付款时变3万甚至300万?兰州轨道交通道歉
- 4小时前welcome皇冠注册_在美最擅长的领域打败美国,日媒:中国12万吨核航母还有5年服役
- 4小时前welcome皇冠注册_斯诺克苏格兰公开赛|常冰玉终结塞尔比疯狂12连胜
- 8小时前皇冠信用庄家_庞莱臣旧藏《双马图》也陷被拍卖疑云!后人曾起诉南京博物院
- 8小时前皇冠信用庄家_意大利超级杯半决赛:国米被扳平,VAR争议引发热议
- 8小时前皇冠信用庄家_火箭队为何将里德·谢泼德视为交易市场上的“非卖品”?
- 18小时前皇冠信用网哪里申请 _冷空气来袭!明早,河北大部分地区最低气温下降……
- 1天前皇冠信用网代理平台 _澳大利亚夺枪救人男子在病床上获赠250万澳元支票,约合人民币1160万元
- 1天前皇冠信用网代理平台 _中方终于松口,同意长和出售港口,美国愿与中方平分股份,中方:要当只当大股东!
- 1天前出租彩票网站 _琼粤13部门联动出击,封关首日驱离8艘违规渔船!
- 1天前皇冠信用網在线开户 _卢森堡首相:使用俄被冻结资产援乌存在巨大金融与法律风险
- 1天前皇冠信用網会员开户 _火箭军某导弹旅发射二营,因何荣立一等功?
- 2天前皇冠信用网怎么租 _纳托尔27分劳森21+13 新疆客场取胜送北控首败
- 2天前皇冠皇冠信用网开户 _福建舰迎来满编歼-35之时,美军尼米兹号落幕,反华航母又少一艘
- 3天前体育皇冠信用网 _残疾车不得载人,“老头乐”不得上路:上海正在严查相关交通违法行为
- 3天前皇冠信用开号 _卡梅罗·安东尼为火箭-掘金比赛结束时的争议判罚辩护
- 3天前皇冠信用盘会员 _副市长、县委书记、县长、市教育局局长等25人被处理,方城县英才学校重大火灾事故问责名单公布
- 3天前皇冠登一登二登三区别 _再创历史!登贝莱获FIFA年度最佳球员,成为足坛首位90后获奖者
- 3天前皇冠信用网申请条件 _黄桂诚任南平市人民政府副市长(附简历)
- 4天前让球&大小_岸田文雄终于表态,中国第一时间就通告全球,期待的局面正在发生
- 4天前让球&大小_演员孙菲菲离婚,自述婚内不堪:前夫怀疑我跟各种男性有染,总说孩子不像他,拿到离婚判决那天如释重负
- 4天前让球&大小_美军为何“抄作业”?大批量“山寨”对手的无人机……
- 4天前皇冠信用網如何注册 _一教师疑似微信群发言希望学生“全都甲流” 当地教育局:已注意到此事 正调查处理
- 4天前皇冠信用网会员如何申请 _约基奇39+15+10申京33+10+10 掘金击败火箭5连胜


网友评论